2658089
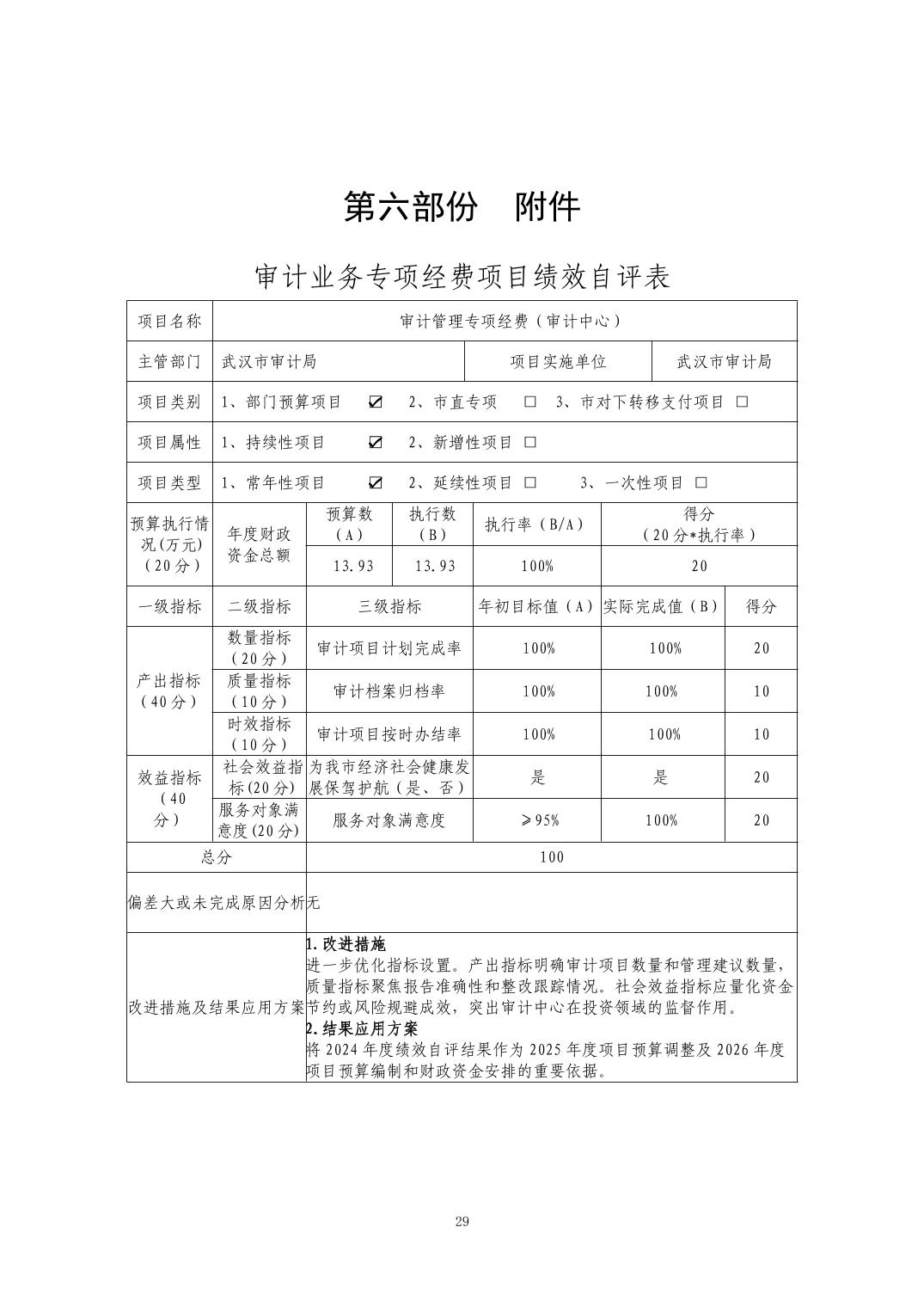
2024年度武汉市审计局政府投资项目审计中心决算公开
20
2025-10-11
44798
财政预决算
无障碍阅读
繁體
微信
设为首页
首页
审计资讯
政府信息公开
服务之窗
互动交流
专题专栏
当前位置:
首页
>>
政府信息公开
>>
法定主动公开内容
>>
财政资金
>>
财政预决算
2024年度武汉市审计局政府投资项目审计中心决算公开
发布时间:2025-10-11 10:10
【字体:
大
中
小
】
分享至:
【
打印此页
|
关闭窗口
】
审计系统
中华人民共和国审计署
湖北省审计厅
其他链接
武汉市人民政府
武汉市人大常委会
搜索
站点地图
|
联系我们
主办单位:武汉市审计局
联系方式:027-82938458
网站标识码:4201000052
鄂ICP备20006689号-1
鄂公安网安备42010202000841号
×
您访问的链接将离开“
”门户网站 是否继续?